Logo
EN

Projeto Intelligent Logistics

Automatização e otimização da logística portuária com Inteligência Artificial

Introdução

Vivemos numa era em que a logística é invisível mas essencial: as nossas encomendas chegam no dia seguinte com apenas um clique, mas por trás desse processo existem milhões de contentores e operações complexas. Só em 2023, estima-se que 858 milhões de contentores passaram por portos marítimos em todo o mundo, movimentados por navios, camiões e infraestruturas terrestres.

Esse volume crescente traz consigo enormes desafios logísticos: atrasos, erros de encaminhamento e custos operacionais. Nos grandes portos — verdadeiros labirintos com dezenas de armazéns — basta uma instrução mal dada para que uma carga seja encaminhada ao destino errado, gerando perdas de tempo e dinheiro.

Motivação

Para aumentar a eficiência e reduzir custos, autoridades portuárias estão a adotar Tecnologias de Informação e Comunicação (TIC) e conceitos da Indústria 4.0. Com a democratização da Inteligência Artificial, da computação em nuvem e da digitalização de processos, surgem soluções inovadoras para tornar a logística mais inteligente, automatizada e sustentável.

O projeto Intelligent Logistics propõe:

  • Automatizar o  controlo de entrada de camiões  num porto
  • Detetar veículos e cargas através de câmeras e algoritmos de visão computacional
  • Integrar a informação com um  sistema logístico inteligente  que decide a entrada e destino correto
  • Informar o condutor de forma clara, seja por  sinalização digital  no porto ou  aplicações móveis

Concepção do Sistema

O sistema é organizado em dois domínios de aplicação principais:

Domínio de Inteligência Artificial

  • Agentes Python especializados em visão computacional (YOLO, OCR)
  • Deteção de camiões, reconhecimento de matrículas e símbolos de mercadorias perigosas
  • Processamento em tempo real isolado do núcleo operacional

Domínio de Validação e Operações

  • Motor de decisão com regras de negócio portuárias
  • Gestão de dados e persistência com PostgreSQL, Redis e MongoDB
  • Análise estatística e relatórios de operações

Trials no Porto de Aveiro (6G-VERSUS)

Esta secção apresenta a validação em contexto real e as atualizações dos trials no Porto de Aveiro, no âmbito do 6G-VERSUS.

Última atualização: atividades de pré-trial concluídas em ambiente controlado. O planeamento da validação no local com os stakeholders operacionais está em curso.

Contexto do Trial

O trial consiste num percurso instrumentado com duas câmaras. A primeira câmara está focada na deteção de camiões e na identificação de mercadorias perigosas através da placa ADR. Caso sejam detetados materiais perigosos, é ativada uma sinalização de proibição para esse tipo de carga.

Alvos de Validação

A segunda câmara simula a entrada no Porto de Aveiro, onde o camião para e é feita a validação completa para decidir se o veículo pode ou não entrar no porto. Os alvos principais incluem latência end-to-end, desempenho de OCR e reconhecimento de símbolos de perigo, fiabilidade dos alertas de materiais perigosos e usabilidade para os operadores.

Quadro de Atualizações

  • Fase: Pré-trial e piloto controlado concluídos
  • Atual: Preparação de janelas de trial supervisionado no local
  • KPIs monitorizados: Latência, precisão de deteção, taxa de intervenção manual e throughput de processamento
  • Próximo marco: Trial completo no Porto de Aveiro com relatório de avaliação pós-trial
6G-VERSUS

O nosso trial está integrado no âmbito de iniciativas europeias de I&D em redes e serviços inteligentes. Enquadramento institucional: Smart Networks and Services Joint Undertaking e Horizon Europe.

Dashboards do Trial

Dashboards adicionais dedicados ao acompanhamento e validação operacional do trial no Porto de Aveiro.

Dashboard Trial A
Sinal de Alerta
Dashboard Trial B
Métricas de Energia

Demonstração

Vídeo demonstrativo do trial no Porto de Aveiro.

Clique para reproduzir

Informação Detalhada do Projeto

Visão Geral do Projeto

O Intelligent Logistics é uma plataforma inovadora para automatização e optimização da logística portuária, combinando visão computacional, análise de dados em tempo real e orquestração inteligente para gerir a entrada, encaminhamento e gestão de cargas e veículos.

Objetivos Principais:

  • Reduzir tempos de espera e processamento
  • Minimizar erros de encaminhamento
  • Apoiar decisões operacionais em tempo real
  • Disponibilizar dashboards de monitorização
  • Aumentar a segurança no manuseamento de cargas perigosas

Este projeto combina IA, visão computacional, logística e eficiência energética, alinhado com os desafios da Indústria 4.0.

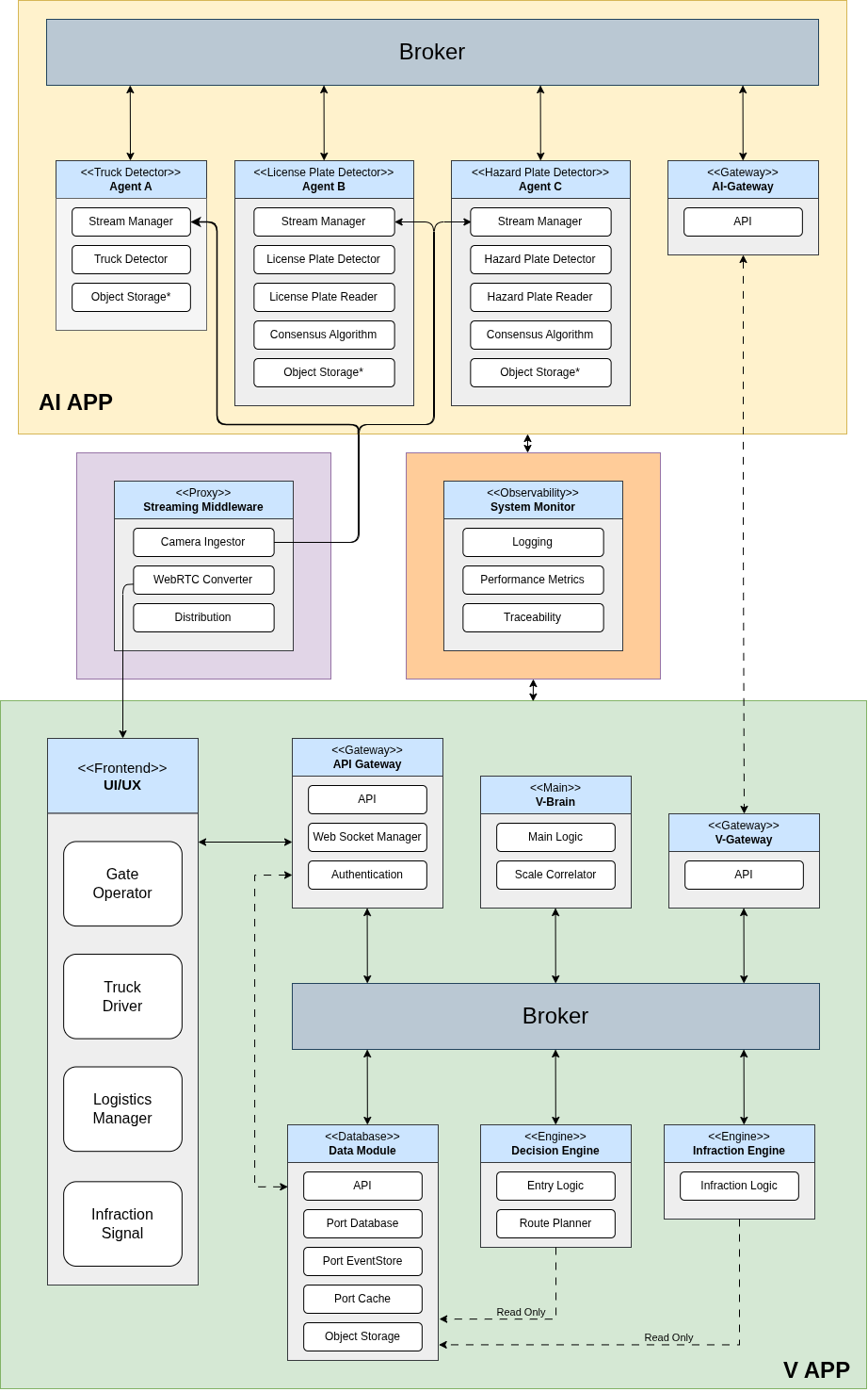
Arquitetura do Sistema

O sistema utiliza uma arquitetura modular e event-driven, separando claramente o processamento de inteligência artificial das decisões operacionais. Dois domínios de aplicação isolados comunicam através de fluxos de eventos assíncronos (Apache Kafka), garantindo baixa latência e escalabilidade. Acesso externo é controlado através de gateways dedicados.

Domínio de IA

Agentes Python especializados em deteção, OCR e reconhecimento de símbolos (YOLO, PaddleOCR).

Domínio de Operações

Motor de decisão que aplica regras de negócio e orquestração de processos portuários.

Gateways de Acesso

Interfaces controladas para aplicações móveis, dashboards web e sistemas externos.

Comunicação Assíncrona

Apache Kafka gerencia fluxos de eventos entre domínios, garantindo desacoplamento e confiabilidade.

Architecture

Arch

Benefícios da Arquitetura:

  • Escalável: Adiciona câmaras e sensores sem impacto global
  • Tempo real: Latência < 5s entre captura e notificação
  • Integrável: API REST facilmente consumida por sistemas externos
  • Segura: Proteção de dados e privacidade garantidas

A BD estrutura todo o ciclo de uma visita: um Appointment/Booking liga camião, motorista, empresa e terminal/gates, recebe uma carga, é concretizado como Visit (entrada/saída) num turno (Shift) e pode gerar Alerts associados.

Mapeamento por Dominio

Comparação das capacidades da triade de bases de dados.

🐘 PostgreSQL Source of Truth
🍃 MongoDB Eventos & IoT
🏎️ Redis Velocidade & Geo

Padroes de Consistencia

Manter sistemas poliglotas sincronizados requer coordenação rigorosa da aplicacao, aceitando consistencia eventual e transacoes distribuidas.

1. Write-through Cache

PostgreSQL ↔ Redis. Resultados de validacao (ex: infracoes) sao cahced no Redis com TTL. Reduz latencia na entrada no porto (gate) para sub-milissegundos.

2. Outbox Pattern

PostgreSQL → MongoDB → Redis. Mudancas de estado criam um registo 'outbox'. Um worker le e propaga para MongoDB e Redis Streams. Evita eventos perdidos.

3. Saga Pattern

Transacao Distribuida. (1) Valida manifesto (PG), (2) Verifica compatibilidade (Mongo), (3) Analisa posicao (Redis). Falhas desencadeiam transacoes compensatorias.

Requisitos Funcionais

  • Deteção automática de camiões em tempo real
  • Deteção e classificação de matrículas de veículos
  • Reconhecimento de símbolos de mercadorias perigosas (ADR)
  • Identificação de cargas através da placa de segurança
  • Gestão de estados de veículos (entrada, processamento, saída)
  • Integração com sistema de gestão logística
  • Encaminhamento automático para destino correto
  • Notificação ao condutor via sinalização digital/app mobile
  • Geração de relatórios estatísticos sobre tráfego e cargas
  • Dashboard em tempo real para operadores

Requisitos Não Funcionais

  • Desempenho: Tempo de resposta < 5s entre captura e notificação
  • Escalabilidade: Suportar múltiplas câmaras e milhares de veículos/dia
  • Disponibilidade: SLA de 99% em ambiente de produção
  • Confiabilidade: Taxa de precisão > 90% na deteção
  • Segurança: Encriptação de dados e controlo de acessos
  • Eficiência Energética: Otimização de recursos computacionais
  • Manutenibilidade: Arquitetura modular e bem documentada
  • Flexibilidade: Capacidade de aprender novos símbolos/tipos de carga

Personas & User Stories

Operador de Cancela

"Como operador, quero ver imediatamente o destino recomendado e estado do veículo para acelerar o processamento de entradas e reduzir filas."

Necessidades:
  • Interface clara e responsiva
  • Alertas para cargas perigosas
  • Histórico de veículos processados

Condutor de Camião

"Como condutor, quero receber instruções claras e simples (via sinalização ou app) para chegar rapidamente ao cais correcto sem perder tempo."

Necessidades:
  • Indicações visuais claras
  • Notificações em tempo real
  • Interface mobile simples

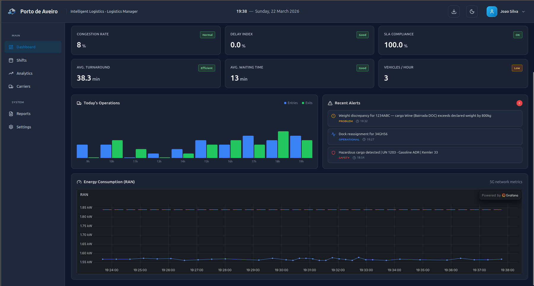
Gestor Portuário

"Como gestor, quero dashboards com métricas de performance e relatórios detalhados para otimizar operações e tomar decisões informadas."

Necessidades:
  • Relatórios estatísticos detalhados
  • Visualização de tendências
  • Alertas de anomalias

User Stories Principais

01

Quando um camião chega à cancela, o sistema deteta automaticamente a matrícula e sugere o destino correto baseado em dados logísticos.

02

Se uma carga for classificada como perigosa, o sistema envia alerta imediato ao operador e ajusta o encaminhamento para zona de segurança.

03

O gestor acede ao dashboard e visualiza métricas diárias: tempo médio de processamento, volume por tipo de carga e taxas de ocupação.

Frameworks & Tecnologias

Visão Computacional

  • YOLOv11 (Deteção de objetos)
  • OpenCV
  • PaddleOCR (Reconhecimento de texto)
  • Algoritmo de Consenso (Multi-frame)

Mensagens & Eventos

  • Kafka Broker
  • WebSockets para real-time

Front-end Web

  • React 19 + TypeScript
  • Vite (Build tool)

App MObile

  • React + Capacitor
  • Leaflet (Mapas)
  • HLS.js (Video streaming)
  • Android (Android Auto)

Back-end

  • Python (FastAPI)
  • REST APIs + WebSocket
  • Agentes de IA (A, B, C), Motor de Decisão e Módulo de Dados
  • Apache Kafka (Message Broker)
  • MinIO (Object Storage)

Persistência (Data Module)

  • PostgreSQL: Simulação de estrutura de dados portuária (agendamentos, motoristas, cargas, terminais)
  • MongoDB: Logs de deteções, eventos de OCR e falhas de reconhecimento
  • Redis: Cache de decisões e prevenção de duplicados (idempotência)

Orquestração

  • Docker containers
  • Kubernetes
  • CI/CD pipelines com Jenkins

Integração

  • APIs RESTful
  • Grafana para visualização de métricas
  • Webhooks para notificações

Segurança

  • JWT para autenticação
  • Rate limiting

Stack Moderno: Todas as tecnologias selecionadas são open-source ou amplamente adotadas na indústria, garantindo manutenibilidade e evolução contínua do sistema.

Mockups & Prototótipos

Mockups de interface e screenshots do dashboard das diferentes personas.

Mockup Dashboard 1
Operador de Cancela
Mockup Painel de Orientação
Gestor de Logistica
Mockup Mobile
Condutores

Resultados finais

Dashboards reais para o Operador de Cancela, Gestor de Logística e para os condutores.

Gestor Logístico

Dashboard Analytics - Intelligent Logistics
Dashboard Principal
Dashboard Analytics - Intelligent Logistics
Dashboard Analytics

Operador de Cancela

Dashboard 1
Main Dashboard
Dashboard Detalhes
Operador de Cancela - Detalhes

Condutores

Dashboard Mobile
Dashboard Mobile

Demo MVP

Vídeos de demonstração do MVP do projeto Intelligent Logistics, mostrando as principais funcionalidades implementadas.

Clique para reproduzir
Fluxo Completo Demonstração do fluxo de eventos do sistema por ordem cronológica, desde a deteção até à saída do veículo.
Clique para reproduzir
Aceitação Automática Entrada automática de veículo quando a matrícula é reconhecida e validada pelo sistema.
Clique para reproduzir
Revisão Manual Operador de cancela revê e aprova manualmente a entrada de um veículo.
Clique para reproduzir
Rejeição Demonstração do processo de recusa de entrada quando o veículo não tem autorização.

Os vídeos demonstram as funcionalidades do MVP, incluindo deteção automática, encaminhamento e notificações em tempo real.

Evoluções Futuras / Trabalho Futuro

Áreas previstas para investigação, prototipagem e desenvolvimento nas próximas fases do projecto:

  • Teste em ambiente real: instalação de câmaras num portão para medir latência, precisão e robustez.
  • Aprendizagem ativa: permitir actualizações e aprendizagem contínua para novos tipos de carga e símbolos.
  • Pipeline MLOps: automação de treino, validação e deploy contínuo dos modelos com métricas e versionamento.
  • Privacidade e anonimização: técnicas para conformidade com RGPD (blur/anonimização de rostos e placas onde aplicável).
  • Eficiência energética: optimização de consumo em inferência e infraestruturas, equilíbrio performance/consumo.
  • Integração com controladores físicos: sinalização digital, APIs e integração com sistemas de terceiros.
  • Interface de administração & dashboard: gestão de modelos, visualização de KPIs e workflows operacionais.
  • Monitoria avançada: deteção de anomalias, alertas operacionais e relatórios automatizados.

Priorizar iniciativas de baixo risco e métricas objectivas (KPIs sugeridos: latência média, taxa de falsas detecções, tempo médio de processamento, custo energético por inferência).